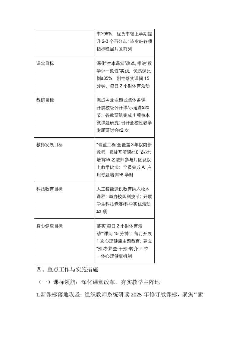
2026春季学期教学教研工作计划及安排表:实际教学78天高效攻坚!以“三维驱动”提质增效

——预览已结束,还剩8页未读——
开通会员后可免费下载高清完整文档

2026春季学期教学教研工作计划及安排表:实际教学78天高效攻坚!以“三维驱动”提质增效-资源基地
2026春季学期教学教研工作计划及安排表:实际教学78天高效攻坚!以“三维驱动”提质增效
此内容为付费资源,请付费后查看
19.9999
立即购买
您当前未登录!建议登陆后购买,可保存购买订单
格式docx
页数10 页
大小21.23 KB
付费资源
© 版权声明
THE END
喜欢就支持一下吧
点赞8 分享
评论 抢沙发

请登录后发表评论

    暂无评论内容