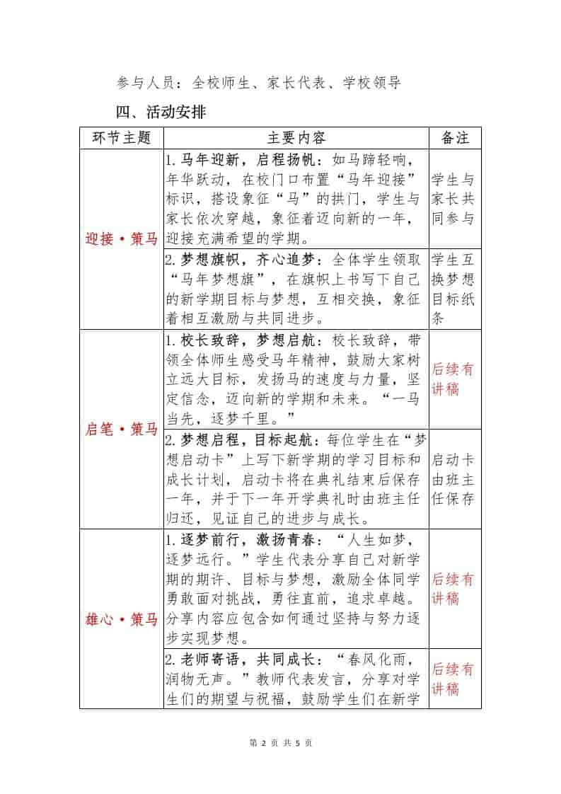
2026年春季开学典礼活动方案——厉兵秣马再出发,蹄疾步稳行致远子渊8小时前发布关注私信03310 ——预览已结束,还剩3页未读——开通会员后可免费下载高清完整文档 2026年春季开学典礼活动方案——厉兵秣马再出发,蹄疾步稳行致远此内容为付费资源,请付费后查看¥18.8¥999普通会员免费超级会员免费立即购买您当前未登录!建议登陆后购买,可保存购买订单格式docx页数5 页大小2.47 MB付费资源© 版权声明文章版权归作者所有,未经允许请勿转载。THE END管理相关 喜欢就支持一下吧点赞10 分享QQ空间微博QQ好友海报分享复制链接收藏
暂无评论内容