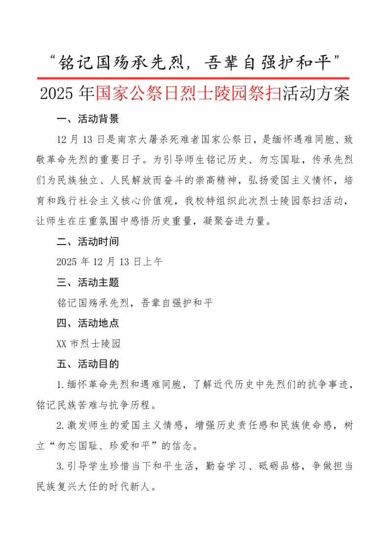
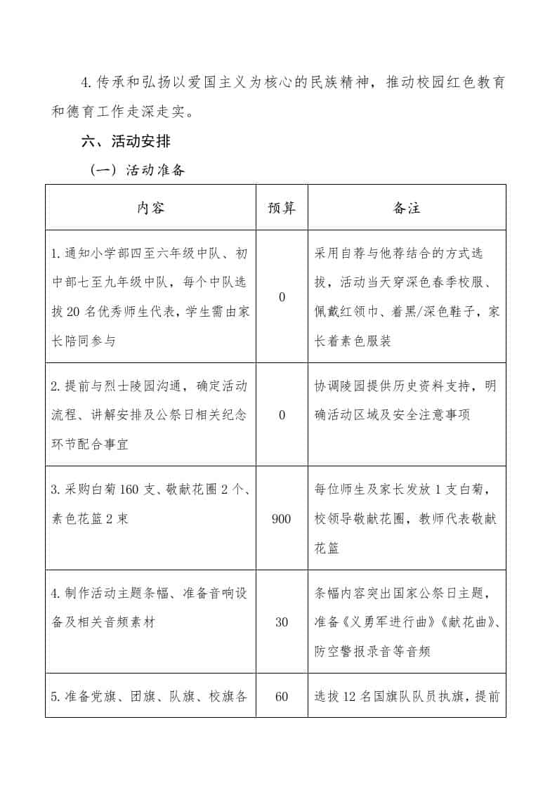
2025年国家公祭日烈士陵园祭扫活动方案:铭记国殇承先烈,吾辈自强护和平

——预览已结束,还剩4页未读——
开通会员后可免费下载高清完整文档

2025年国家公祭日烈士陵园祭扫活动方案:铭记国殇承先烈,吾辈自强护和平-资源基地
2025年国家公祭日烈士陵园祭扫活动方案:铭记国殇承先烈,吾辈自强护和平
此内容为付费资源,请付费后查看
19.9999
立即购买
您当前未登录!建议登陆后购买,可保存购买订单
格式docx
页数6 页
大小449.33 KB
付费资源
© 版权声明
THE END
喜欢就支持一下吧
点赞13 分享
评论 抢沙发

请登录后发表评论

    暂无评论内容