七年级上语文第一次月考试卷拔高卷2好牛10小时前发布关注私信0266 ——预览已结束,还剩7页未读——开通会员后可免费下载高清完整文档 七年级上语文第一次月考试卷拔高卷2此内容为付费资源,请付费后查看¥18.8¥999普通会员免费超级会员免费立即购买您当前未登录!建议登陆后购买,可保存购买订单格式pdf页数9 页大小783.13 KB付费资源© 版权声明文章版权归作者所有,未经允许请勿转载。THE END初中语文 喜欢就支持一下吧点赞6 分享QQ空间微博QQ好友海报分享复制链接收藏
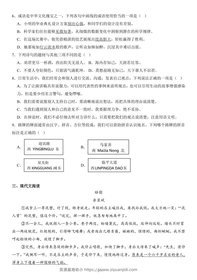
暂无评论内容