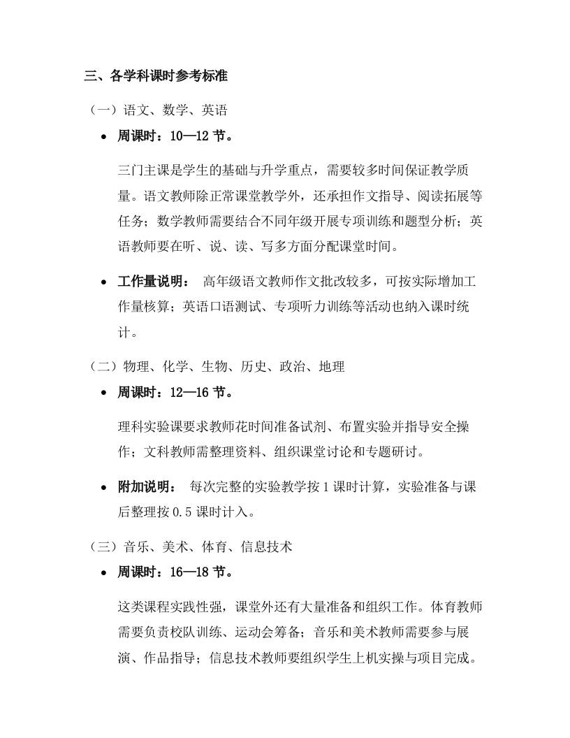
学校教师课时量标准暂行规定(2025)子渊6个月前发布关注私信0218 ——预览已结束,还剩5页未读——开通会员后可免费下载高清完整文档 学校教师课时量标准暂行规定(2025)此内容为付费资源,请付费后查看¥19.9¥999普通会员免费超级会员免费立即购买您当前未登录!建议登陆后购买,可保存购买订单格式docx页数7 页大小21.21 KB付费资源© 版权声明文章版权归作者所有,未经允许请勿转载。THE END管理相关 喜欢就支持一下吧点赞8 分享QQ空间微博QQ好友海报分享复制链接收藏
暂无评论内容