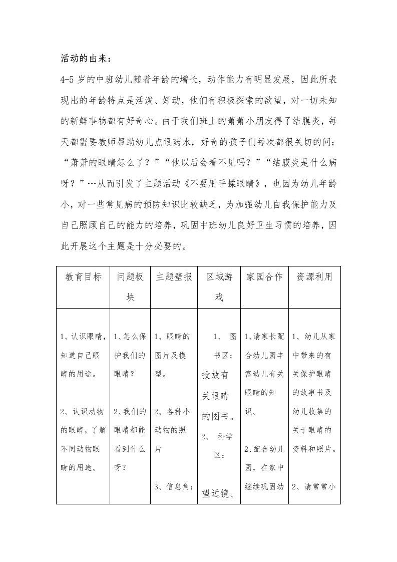
中班安全主题二则:不要用手揉眼睛

图片[1]-中班安全主题二则:不要用手揉眼睛-资源基地
图片[2]-中班安全主题二则:不要用手揉眼睛-资源基地

——预览已结束,还剩4页未读——
开通会员后可免费下载高清完整文档

中班安全主题二则:不要用手揉眼睛-资源基地
中班安全主题二则:不要用手揉眼睛
此内容为付费资源,请付费后查看
19.9999
立即购买
您当前未登录!建议登陆后购买,可保存购买订单
格式doc
页数6 页
大小33.00 KB
付费资源
© 版权声明
THE END
喜欢就支持一下吧
点赞9 分享
评论 抢沙发

请登录后发表评论

    暂无评论内容