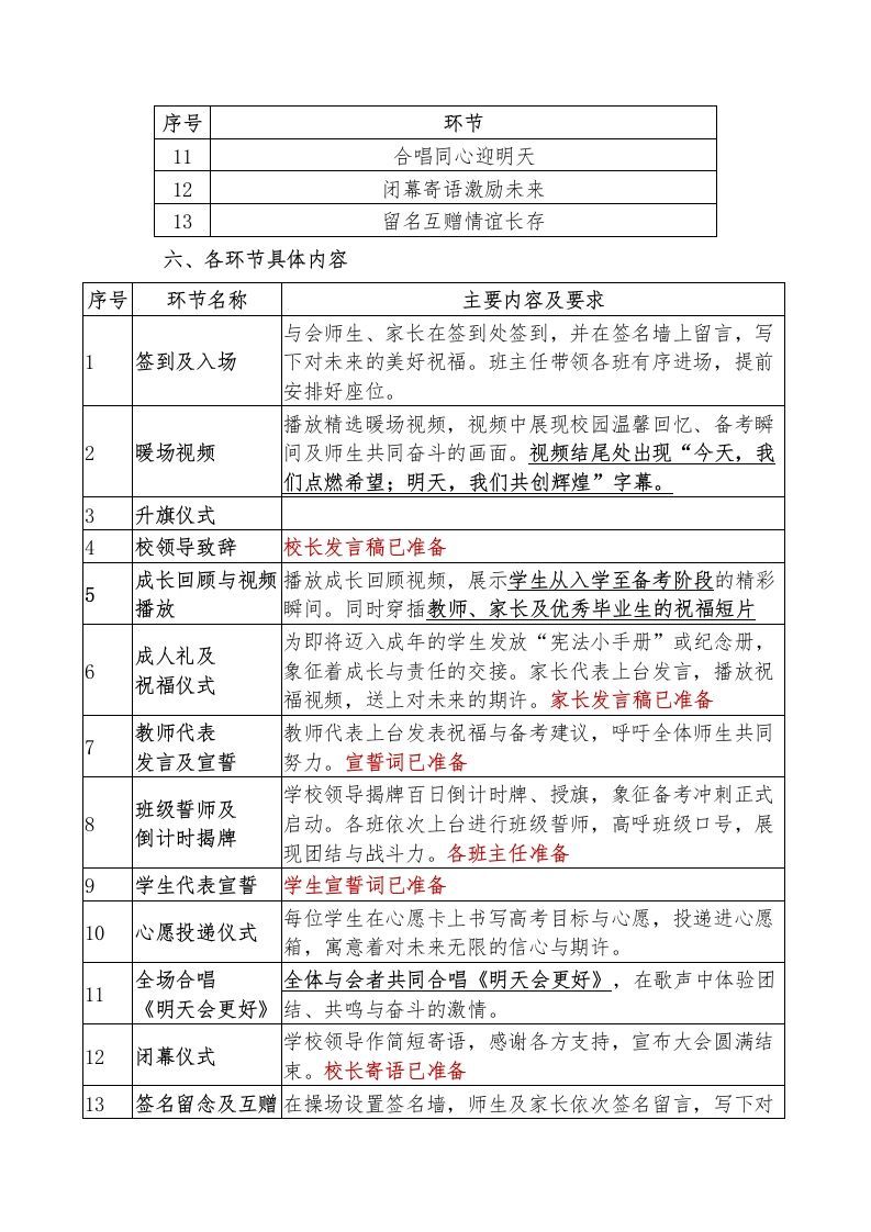
2025届百日誓师大会

图片[1]-2025届百日誓师大会-资源基地
图片[2]-2025届百日誓师大会-资源基地

——预览已结束,还剩3页未读——
开通会员后可免费下载高清完整文档

2025届百日誓师大会-资源基地
2025届百日誓师大会
此内容为付费资源,请付费后查看
18.8999
立即购买
您当前未登录!建议登陆后购买,可保存购买订单
格式docx
页数5 页
大小170.70 KB
付费资源
© 版权声明
THE END
喜欢就支持一下吧
点赞5 分享
评论 抢沙发

请登录后发表评论

    暂无评论内容