首页
圈子
交流
网创项目
人工智能
创业项目
公众号
国内电商
小红书
引流推广
投资理财
抖音小店
拉新项目
文案写作
新媒体
无货源
直播玩法
网络技术
营销技巧
虚拟项目
视频运营
赚钱项目
跨境电商
学科网
语文启蒙
数学启蒙
英语启蒙
幼升小
小学语文
小学数学
小学英语
小升初
初中语文
初中数学
初中英语
初中物理
初中化学
初中生物
初中道德与法治
初中历史
初中地理
中考作文
中考一模
中考二模
中考三模
中考真题
高中语文
高中数学
高中英语
高中物理
高中化学
高中生物
高中政治
高中历史
高中地理
高考作文
高考一模
高考二模
高考三模
高考真题
小学资料合集
初中资料合集
高中资料合集
发布
发布文章
创建话题
创建版块
发布帖子
开通会员
开通普通会员
全站资源折扣购买
部分内容免费阅读
一对一技术指导
VIP用户专属QQ群
开通普通会员
开通超级会员
全站资源折扣购买
部分内容免费阅读
一对一技术指导
VIP用户专属QQ群
开通超级会员
开通会员 尊享会员权益
登录
注册
找回密码
快速登录
首页
圈子
交流
网创项目
人工智能
创业项目
公众号
国内电商
小红书
引流推广
投资理财
抖音小店
拉新项目
文案写作
新媒体
无货源
直播玩法
网络技术
营销技巧
虚拟项目
视频运营
赚钱项目
跨境电商
学科网
语文启蒙
数学启蒙
英语启蒙
幼升小
小学语文
小学数学
小学英语
小升初
初中语文
初中数学
初中英语
初中物理
初中化学
初中生物
初中道德与法治
初中历史
初中地理
中考作文
中考一模
中考二模
中考三模
中考真题
高中语文
高中数学
高中英语
高中物理
高中化学
高中生物
高中政治
高中历史
高中地理
高考作文
高考一模
高考二模
高考三模
高考真题
小学资料合集
初中资料合集
高中资料合集
开通会员 尊享会员权益
登录
注册
找回密码
快速登录
中考真题
分类
中考真题
年份
全部
2024
2023
2022
2021
2020
地区
全部
北京市
天津市
河北
山西
内蒙古
辽宁
吉林
黑龙江
上海市
江苏
浙江
安徽
福建
江西
山东
河南
湖北
湖南
广东
广西
海南
重庆市
四川
贵州
云南
西藏
陕西
甘肃
青海
宁夏
新疆
科目
全部
语文
数学
英语
物理
化学
生物
道德与法治
历史
地理
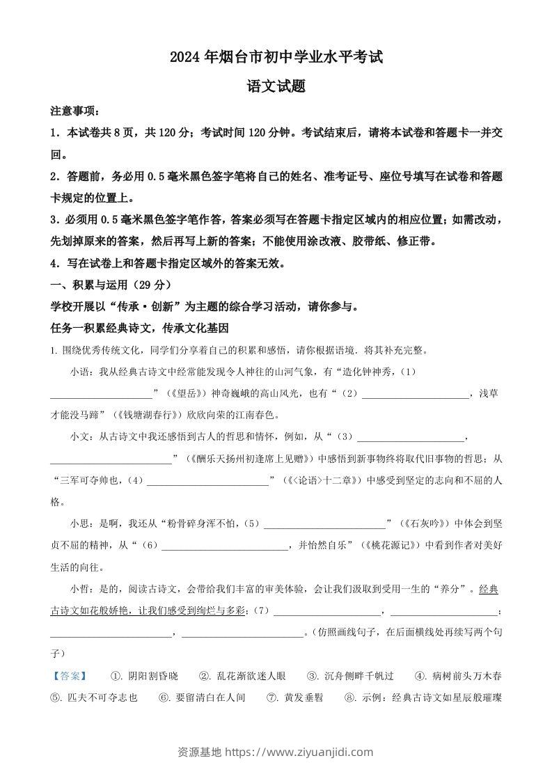
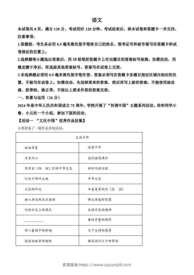
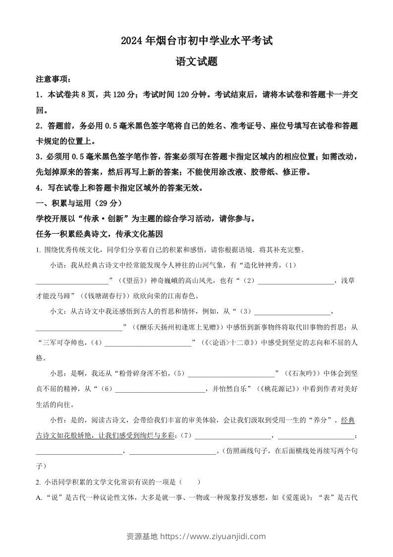
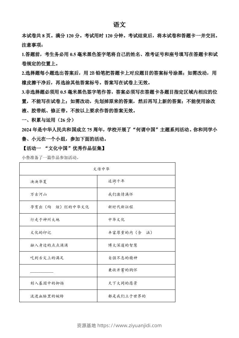
2024年山东省烟台市中考语文试题(含答案)
------预览已结束,还剩20页未读------开通会员后可免费下载高清完整文档
付费资源
¥
19.9
好牛
11个月前
0
43
14
2024年山东省烟台市中考语文试题(空白卷)
------预览已结束,还剩9页未读------开通会员后可免费下载高清完整文档
付费资源
¥
19.9
好牛
11个月前
0
24
7
2024年山东省中考语文试题(空白卷)
------预览已结束,还剩9页未读------开通会员后可免费下载高清完整文档
付费资源
¥
19.9
好牛
11个月前
0
32
12
2024年山东省中考语文试题(含答案)
------预览已结束,还剩20页未读------开通会员后可免费下载高清完整文档
付费资源
¥
19.9
好牛
11个月前
0
30
11
发布文章
创建话题
创建版块
发布帖子
在手机上浏览此页面
登录
没有账号?立即注册
用户名或邮箱
登录密码
记住登录
找回密码
登录
社交账号登录
注册
已有账号,立即登录
设置用户名
设置密码
重复密码
注册