高考真题-资源基地
网赚项目-网络创业项目资源网 | 学习资料整合分享-资源基地
  • 首页
  • 圈子交流
  • 网创项目
    • 人工智能
    • 创业项目
    • 公众号
    • 国内电商
    • 小红书
    • 引流推广
    • 投资理财
    • 抖音小店
    • 拉新项目
    • 文案写作
    • 新媒体
    • 无货源
    • 直播玩法
    • 网络技术
    • 营销技巧
    • 虚拟项目
    • 视频运营
    • 赚钱项目
    • 跨境电商
  • 学科网
    • 语文启蒙
    • 数学启蒙
    • 英语启蒙
    • 幼升小
    • 小学语文
    • 小学数学
    • 小学英语
    • 小升初
    • 初中语文
    • 初中数学
    • 初中英语
    • 初中物理
    • 初中化学
    • 初中生物
    • 初中道德与法治
    • 初中历史
    • 初中地理
    • 中考作文
    • 中考一模
    • 中考二模
    • 中考三模
    • 中考真题
    • 高中语文
    • 高中数学
    • 高中英语
    • 高中物理
    • 高中化学
    • 高中生物
    • 高中政治
    • 高中历史
    • 高中地理
    • 高考作文
    • 高考一模
    • 高考二模
    • 高考三模
    • 高考真题
    • 小学资料合集
    • 初中资料合集
    • 高中资料合集
发布
发布文章创建话题创建版块发布帖子
开通会员
普通会员
普通会员
普通会员开通普通会员
  • 全站资源折扣购买
  • 部分内容免费阅读
  • 一对一技术指导
  • VIP用户专属QQ群
开通普通会员
超级会员
超级会员
超级会员开通超级会员
  • 全站资源折扣购买
  • 部分内容免费阅读
  • 一对一技术指导
  • VIP用户专属QQ群
开通超级会员
    • 开通会员 尊享会员权益
      登录
      注册
      找回密码

      快速登录

资源基地
  • 首页
  • 圈子交流
  • 网创项目
    • 人工智能
    • 创业项目
    • 公众号
    • 国内电商
    • 小红书
    • 引流推广
    • 投资理财
    • 抖音小店
    • 拉新项目
    • 文案写作
    • 新媒体
    • 无货源
    • 直播玩法
    • 网络技术
    • 营销技巧
    • 虚拟项目
    • 视频运营
    • 赚钱项目
    • 跨境电商
  • 学科网
    • 语文启蒙
    • 数学启蒙
    • 英语启蒙
    • 幼升小
    • 小学语文
    • 小学数学
    • 小学英语
    • 小升初
    • 初中语文
    • 初中数学
    • 初中英语
    • 初中物理
    • 初中化学
    • 初中生物
    • 初中道德与法治
    • 初中历史
    • 初中地理
    • 中考作文
    • 中考一模
    • 中考二模
    • 中考三模
    • 中考真题
    • 高中语文
    • 高中数学
    • 高中英语
    • 高中物理
    • 高中化学
    • 高中生物
    • 高中政治
    • 高中历史
    • 高中地理
    • 高考作文
    • 高考一模
    • 高考二模
    • 高考三模
    • 高考真题
    • 小学资料合集
    • 初中资料合集
    • 高中资料合集
开通会员 尊享会员权益
登录
注册
找回密码

快速登录

高考真题
分类
    高考真题
年份
    全部20242023202220212020
地区
    全部北京市天津市河北山西内蒙古辽宁吉林黑龙江上海市江苏浙江安徽福建江西山东河南湖北湖南广东广西海南重庆市四川贵州云南西藏陕西甘肃青海宁夏新疆
科目
    全部语文数学英语物理化学生物政治历史地理
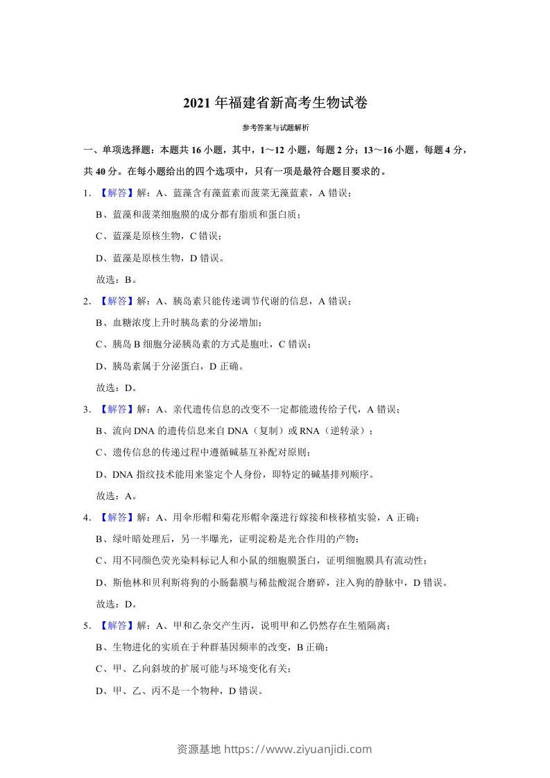
2021年高考生物试卷(福建)(含答案)-资源基地

2021年高考生物试卷(福建)(含答案)

------预览已结束,还剩5页未读------开通会员后可免费下载高清完整文档
付费资源¥19.9
好牛的头像-资源基地超级会员好牛11个月前
03510
2021年高考生物试卷(福建)(空白卷)-资源基地

2021年高考生物试卷(福建)(空白卷)

------预览已结束,还剩12页未读------开通会员后可免费下载高清完整文档
付费资源¥18.8
好牛的头像-资源基地超级会员好牛11个月前
0225
  • 网赚项目-网络创业项目资源网 | 学习资料整合分享-资源基地

    资源基地,一个专业的网赚项目与创业赚钱项目资源网!我们每日更新最新、最靠谱的网赚项目,提供从0到1的创业赚钱实战教程,助你快速上手,提升收益。同时,作为学习资料整合分享平台,我们覆盖各类视频课程与文档模板,让你技能与收益双增长。所有资源免费下载,欢迎访问!
  • 友链申请 免责声明 广告合作 关于我们

    Copyright © 2025 · 资源基地 · 由网赚项目强力驱动.
发布文章创建话题创建版块发布帖子
在手机上浏览此页面

登录
没有账号?立即注册
用户名或邮箱
登录密码
找回密码

社交账号登录

注册
已有账号,立即登录
设置用户名
设置密码
重复密码